Meet Our Leaders

Champions of Peace & Development

Elected leaders and coordinators representing all districts and clans of Karamoja

Mr. Lokiru Peter

Mr. Lokiru Peter

Chairperson

Leading the network with vision and integrity since 2018. From Napak district.

Ms. Nakoru Grace

Ms. Nakoru Grace

Vice Chairperson (Women Leader)

Champion for women’s inclusion in peace processes across Karamoja.

Mr. Lomonyang Joseph

Mr. Lomonyang Joseph

Network Coordinator

Overseeing daily operations, partnerships, and project implementation.

Mr. Achia Simon
Mr. Achia Simon

Moroto District

Ms. Nachap Lucy
Ms. Nachap Lucy

Kaabong District

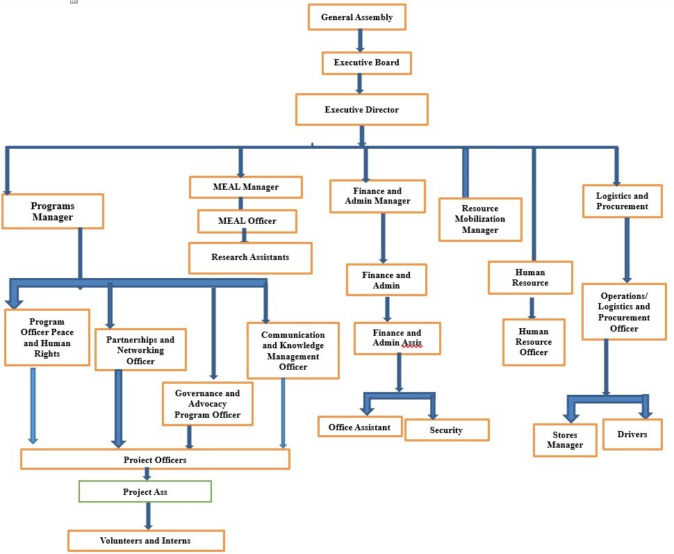
Governance & Management

Organizational Structure

General Assembly (88+ member organizations) sits at the apex, followed by the Board of Directors elected every 3 years.

The Board meets quarterly to provide oversight, approve budgets and policies, mobilize resources, and ensure accountability.

The Secretariat is led by the Executive Director, supported by the Programme Manager and Finance & Administration Manager. Project teams are recruited based on funded initiatives.

All roles are clearly defined to ensure efficient, transparent, and impactful delivery of peace and development programs across Karamoja.

Riamiriam Organizational Structure

Our full leadership includes representatives from all 9 districts and over 88 member organizations.

Get in Touch with Leadership